- HOME
- レポート一覧
- 経済分析レポート(Trends)
- 米国経済マンスリー:2024年5月
- US Trends
-
2024.05.17
米国経済
米国経済見通し
米国経済全般
米国経済マンスリー:2024年5月
~経済指標が総じて予想を下回るなど、景気減速の動きが鮮明化~
前田 和馬
- 要旨
-
-
足下の経済指標は総じて市場予想を下回るなど、景気減速の動きが鮮明化している。4月のISMは製造業・非製造業ともに好不況の節目となる50を下回ったほか、雇用の増加ペースや小売売上高も減速した。とはいえ、本格的な景気後退の懸念が強まるほどの弱い結果ではない。
-
この間4月CPIは市場予想通りの着地となり、家賃インフレの減速を中心に再びインフレ鈍化へと転じる兆しが示された。一方、トレンドを示す3か月前比年率はコア指数で+4.1%に留まるなど、+2%インフレ目標の達成には依然距離がある点に留意が必要だろう。
-
多くのFRB高官は利下げ開始を急がない姿勢を維持しており、金融市場は9月の利下げ開始を織り込みつつある。6月FOMC(6/11-12開催)を巡っては、直前に公表される5月CPIを経て、ドットチャートが示す年内利下げ回数がどれだけ切り下げられるかが注目される。
-

経済指標
- 1-3月期GDP推計(1次速報)
1-3月期実質GDP成長率は前期比年率+1.6%(2023年10-12月期:+3.4%)と2四半期連続で減速し、市場予想(+2.5%)を下回った。とはいえ、ヘッドラインの数値は輸入増加や政府支出の減速によって抑制されており、民需は緩やかに減速しつつも堅調さを維持している。内訳を見ると、個人消費は+2.5%(2023年10-12月期:+3.3%)とサービス消費を中心に底堅く推移したほか、設備投資は+2.9%(同、+3.7%)と無形資産投資の増加が全体を押し上げた。また、住宅投資は+13.9%(+2.8%)と依然低水準ながらも回復基調を示している。他方、GDP上の控除項目である輸入が+7.2%(+2.2%)と大幅に増加した一方、政府支出は+1.2%(+4.6%)と減速し、GDPの伸びを抑制した。この間、PCEデフレーターは+3.4%(+1.8%)とサービス価格を中心に前期から大幅に加速するなど、インフレ鎮静化には依然距離がみられる。
- 4月全米供給管理協会(ISM)景況感指数
4月ISM製造業PMIは49.2(3月:50.3)と2か月振りに低下した。3月に17か月振りに好不況の節目となる50を上回ったものの4月は再びこれを下回るなど、製造業活動は高金利政策による需要抑制を背景に一進一退の推移となっている。4月の内訳をみると、生産が51.3(54.6)、生産活動に先行する新規受注が49.1(51.4)と共に前月水準を下回り、全体を押し下げた。他方4月ISMサービス業PMIは49.4(51.4)と3か月連続で低下し、16か月振りに50を下回り縮小圏に陥った。底堅く推移してきたサービス業活動に弱含みの懸念がみられる。内訳をみると、事業活動が50.9(57.4)と大幅な減速を示したほか、雇用が45.9(48.5)、新規受注が52.2(54.4)と共に前月水準を下回った。(詳細は「米国 製造業の回復は一歩後退(24年4月ISM製造業)」及び「16ヵ月ぶりの縮小圏も根深いインフレ(4月ISM非製造業)」)。
- 4月雇用統計
4月雇用統計における非農業部門雇用者数は前月差+17.5万人(3月:+31.5万人)と前月から大幅に減速したほか、5か月振りに節目となる+20万人を下回った。同時に公表された2月実績は-3.4万人、3月実績は+1.2万人と修正された結果、3か月移動平均では+24.2万人(+26.9万人)と小幅に鈍化したものの、雇用が均してみれば堅調に増加している点に変化はない。なお、足下の雇用者数の増加は不法入国を含む移民の大幅な流入が影響している可能性があり(4/15付け「バイデン政権下で流入する730万人の不法移民」)、潜在的な雇用者数の伸びは2024年で+16~20万人/月と、想定以上の移民流入が雇用の伸びを+10万人/月押し上げていると試算される(注1)。
4月の雇用者数を業種別にみると、医療・社会福祉が+8.70万人(+8.69万人)と人手不足を背景に27か月連続で増加し全体を押し上げたほか、輸送・倉庫が+2.18万人(+0.59万人)、小売業が+2.01万人(+1.51万人)と引き続き堅調な伸びを示した。一方、娯楽・宿泊は+0.5万人(+5.3万人)、建設業が+0.9万人(+4.0万人)とこれまでの堅調な増加に一服感がみられる。
この間、4月の労働参加率は62.7%(62.7%)と横ばい圏で推移した一方、失業率は3.9%(3.8%)と前月水準を僅かながら上回るなど、労働需給のひっ迫度合いが緩和しつつある。他方、平均時給は前年比+3.9%(+4.1%)と高水準ながら3か月連続で減速しており、賃金インフレへの懸念は弱い。また、週平均労働時間は+0.0%(+0.0%)と横ばい圏で推移するなど、下落傾向は一服しつつある。この結果、労働所得(=民間雇用者数×平均労働時間×平均時給)は+5.6%(+5.9%)と、雇用拡大を背景に増加基調で推移している構図に変化はない。他方、CPI上昇率を控除した実質賃金は時間当たりで+0.5%(+0.6%)と12か月連続、週当たりでは+0.5%(+0.6%)と11か月連続でそれぞれ増加するなど、インフレ鈍化を背景に堅調な雇用所得環境が持続している(詳細は「米国 4月雇用統計は労働市場逼迫の緩和継続を示す」)。
- 4月消費者物価指数(CPI)
4月消費者物価指数(CPI)は前月比+0.3%(3月:+0.4%)と前月から減速した。足下のトレンドを示す3か月前比年率は総合指数が+4.6%(+4.6%)と横ばい、コア指数は+4.1%(+4.5%)と減速するなど、インフレ加速に一服感が示されたものの、+2%インフレ目標の達成には依然距離がある。4月の内訳を見ると、食品が前月比+0.0%(+0.1%)と外食の上昇を食肉等の下落が相殺した一方、エネルギーは+1.1%(+1.1%)とガソリン価格を中心に3か月連続で上昇した。他方、食品・エネルギーを除くコアベース指数は+0.3%(+0.4%)と前月から減速した。コアCPIの内訳を見ると、住居費は+0.4%(+0.4%)と減速ペースの鈍化もあり高い伸びが持続する一方、住居費を除くコアCPIは+0.2%(+0.3%)と中古車価格の低下を背景に減速した。この間前年比でみると、CPI総合は前年比+3.4%(+3.5%)、食品・エネルギーを除くコアCPIは+3.6%(+3.8%)と共に前月から伸びを鈍化した。先行きのCPIは家賃減速を主因に騰勢の鈍化が続く可能性が高いものの、賃金上昇等を背景にサービス価格や家賃が再加速するリスクに警戒が必要だろう(詳細は「米国 4月CPIが概ね予想通り低下し利下げ期待強まる」)。
- 4月小売売上高
4月小売売上高は前月比+0.0%(3月:+0.6%)と前月から横ばい圏で推移し、市場予想(+0.4%)を下回った。4月小売売上高の内訳をみると、オンラインを中心とした無店舗小売が-1.2%(+2.5%)と前月からの反動もあり減少したほか、自動車が-0.8%(-0.3%)と2か月連続、家具が-0.5%(-2.3%)と3か月連続でそれぞれ減少するなど、耐久財消費は軟調に推移した。一方、ガソリンは+3.1%(+2.1%)と価格上昇を背景に3か月連続で増加したほか、飲食は+0.2%(-0.1%)、食料品が+0.8%(+0.5%)と共に前月水準を上回った。この結果、変動の激しい項目を除いたコア小売売上高(自動車・ガソリン・建設材・飲食サービスを除くベース)は-0.3%(+1.0%)と3か月振りに減少するなど、消費の緩やかな減速が続いている(詳細は「米国 小売売上は4月に下振れ消費減速を示唆」)。
- 4月鉱工業生産
4月鉱工業生産は前月比+0.0%(3月:+0.1%)と前月から横ばい圏で推移した。内訳を見ると、鉱業が-0.6%(-1.1%)と2か月連続で低下した一方、公益は+2.8%(+1.6%)と北東部における吹雪等を背景に2か月連続で前月水準を上回った。他方、製造業は-0.3%(+0.2%)と3か月振りに低下するなど、一進一退の推移を示している。内訳を見ると、自動車・同部品が-2.0%(+2.8%)、石油・石炭製品が-4.4%(+3.6%)と共に3か月振りに低下し全体を押し下げた。また、形態別ではビジネス機器が-0.5%(-0.2%)、建築資材が-1.0%(-0.1%)と共に2か月連続で減少しており、今後生産設備や構造物に対する設備投資が弱含んでくる可能性に警戒が必要だろう(詳細は「米国製造業生産が予想に反し縮小(4月鉱工業生産)」。
- 4月住宅着工件数
4月住宅着工件数は年率136.0万戸(3月:128.7万戸)と2か月振りに増加した(前月比+5.7%;3月:同-16.8%)。とはいえ、中古住宅の在庫が低水準に留まる状況においても、住宅着工が住宅ローン金利上昇による需要抑制を主因に総じて低調に推移している点に変化はない。内訳を見ると、戸建住宅が前月比-0.4%(3月:-8.7%)と前月水準を下回った一方、集合住宅は+30.6%(-38.8%)と前月から反発したものの、その実績は2月水準を大幅に下回るなど低調に推移した。この間、住宅着工に先行する住宅建設許可件数は年率144.0万戸(148.5万戸)と前月水準を下回るなど、依然停滞の域を脱していない(詳細は「米国 住宅着工件数は4月に増加も調整継続」)。
経済見通し
4-6月期実質GDP成長率(7/25公表)を巡っては、5/16時点のアトランタ連銀によるGDPナウキャストが前期比年率+3.6%(1-3月期:+1.6%)と3四半期振りに加速することを見込んでいる。コア小売売上高は5・6月が4月から横ばいの場合、4-6月期で前期比+0.4%(1-3月期:+0.4%)の着地となるなど、3月の大幅増によるゲタの影響を背景に前期水準を上回ることが見込まれる。こうした個人消費の緩やかな拡大に加えて、1-3月期に大幅なマイナスに陥った純輸出の下押し効果が剥落する場合、表面上のGDP成長率が押し上げられるかたちとなる。
とはいえ、足下のマインド指標が総じて弱い動きを示しており、これが景気急減速の兆しである可能性に警戒が必要だろう。4月ISMは製造業、サービス業共に好不況の節目である50を下回った一方、消費者マインドに関しては5月のミシガン消費者信頼感指数が67.4(4月:77.2)、4月のCB消費者信頼感指数が97.0(3月:103.1)と大幅に低下した。先行きの景気を巡る懸念要因としては、過剰貯蓄の取り崩しの進行、長引くインフレによる家計購買力の侵食、及び高金利政策による需要抑制効果の発現などが挙げられる。特に高金利の影響を巡っては、2024年1-3月期におけるクレジットカードローンの90日以上延滞率が10.7%(2023年10-12月期:9.7%)と3四半期連続で上昇し2012年4-6月期以来の水準へと達するなど、低所得家計を中心とした債務膨張が個人消費を押下げるリスクがある。
この間、企業の利払い負担上昇による設備投資の下押し(米国経済マンスリー:2023 年12月)、及び商業用不動産の市況悪化を巡る地銀等の経営環境悪化、これに伴う金融環境の急速な悪化に対する懸念も依然払拭されるに至っていない。ちなみにコロナ以前の過去3回の景気後退において、利上げ打ち止めから景気後退に陥るまでの期間は11-19か月であり、景気悪化時には失業率が急速に悪化する傾向にある(詳細は「米国経済マンスリー:2023 年12月」)。今次利上げ局面の終了が2023年7月と仮定すると、2024年後半以降に累積的な利上げによる設備投資や新規雇用への影響が急速に発現し、景気後退へと陥る可能性は否定できない。

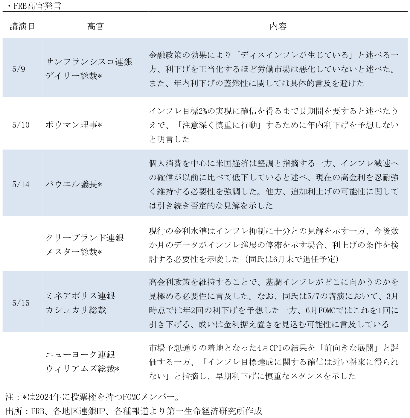
金融政策
- 5月FOMC(4/31-5/1開催)
5月FOMC(4/30~5/1開催)では6会合連続で政策金利(5.25~5.50%)を据え置いた。声明文では足下の予想を上回るインフレ指標を勘案し「ここ数か月、2%インフレ目標に向けた更なる進展が見られない」と指摘された一方、「インフレ減速の確信が得られるまで利下げが適切とは考えていない」との文言が維持され、次の政策調整は引き続き利下げがメインシナリオであることが示唆された。パウエル議長は記者会見において、データ重視の政策決定を行う姿勢を維持したほか、「利上げの可能性は低い」と一部で観測が浮上した追加利上げに否定的なスタンスを示した。他方、5月FOMCでは、概ね事前に想定されていた通り、バランスシート縮小策(QT)の減速を6月より開始することが決定された。具体的には国債保有の削減額(償還額)を現行の月額最大600億ドルから250億ドルへと減少させ(住宅ローン担保証券(MBS)・政府機関債の削減額は月額最大350億ドルを維持)、短期金融市場の不安定化リスクを回避する方針を示した(詳細は「FRB議長は想定を上回る据え置きの長期化を示唆 (24年4月30日、5月1日FOMC)」)。

大統領選
11月大統領選の組み合わせはバイデンvs.トランプと2020年の再戦となる見通しだ。バイデン政権の支持率が低水準で推移するなか、現状では多くの激戦州においてトランプ氏がバイデン大統領をリードする状況にある。例えば、Wall Street Journalが4月17~24日に実施した世論調査では、激戦州7州のうち、ウィスコンシン州を除く6州においてトランプ氏が2~8ポイントのリードを保っている。なお、両者は6月27日、及び9月10日に開催されるテレビ討論会に参加し論戦を交わす予定だ。
バイデン政権は経済政策に対する評価が芳しくないものの、11月大統領選に向けてインフレ鎮静化や堅調な経済環境が続く場合、消費者センチメントの改善を通じて政権支持率の追い風となる可能性がある。一方、ハリス副大統領が取り組む不法移民対策への国民の不満(「バイデン政権下で流入する730万人の不法移民」)、及びバイデン大統領自身の高齢不安は懸念材料だろう。後者に関して、3/9の一般教書演説では力強さを示したとの見方が多く、大統領としての適性を継続的に国民に示せるかが注目される。
一方、トランプ氏は4つの刑事事件を抱えることに加えて、一部の共和党関係者がトランプ支持への消極姿勢を示している。前者に関して、4/15には不倫口止め料を巡る刑事裁判がニューヨーク地裁で始まり、トランプ氏は原則的に週4回出廷しているため、当面の選挙活動は制限される状況だ。同裁判の評決は早ければ5月中に下される見込みであり、仮に有罪判決となれば一部の無党派層がトランプ氏を支持しなくなる可能性がある。例えばNBC Newsの1月世論調査によると、11月大統領選で有権者の47%がトランプ氏、42%がバイデン大統領に投票すると答えた一方、仮に有罪判決を受けた場合にはトランプ氏が43%と減少し、バイデン大統領の45%に逆転される。なお、残り3つの刑事事件を巡ってはトランプ氏の弁護側による様々な引き延ばし策が功を制しており、初公判の日程が依然未定の状況だ。後者に関しては、指名候補を争ったヘイリー氏がトランプ氏を支持することを明言していない一方、第一次トランプ政権のペンス前副大統領も人工中絶や財政赤字の論点を巡って「(トランプ氏を)良心にかけて支持できない」と言及している。ヘイリー氏は中道寄り共和党員、ペンス氏はキリスト教保守・福音派に支持されているとみられており、こうした両氏のスタンスはトランプ氏がこれらの支持層を獲得するうえでの障害となる可能性がある。
注:シャドーは景気後退期。FOMCメンバーと民間専門家の経済見通しはそれぞれ3月時点(括弧内は12月)と5月時点(同、2月)。成長率と失業率の民間予測のみ年間平均、それ以外は毎年4Q時点の前年比。
出所:米商務省、米労働省、ISM、CB、FRB、ミシガン大学、Refinitivより第一生命経済研究所作成
【注釈】
- Edelberg, Wendy, and Tara Watson (2024), “New immigration estimates help make sense of the pace of employment,” Brookings Institution: The Hamilton Project.
前田 和馬
本資料は情報提供を目的として作成されたものであり、投資勧誘を目的としたものではありません。作成時点で、第一生命経済研究所が信ずるに足ると判断した情報に基づき作成していますが、その正確性、完全性に対する責任は負いません。見通しは予告なく変更されることがあります。また、記載された内容は、第一生命保険ないしはその関連会社の投資方針と常に整合的であるとは限りません。


















