- HOME
- レポート一覧
- ライフデザインレポート
- なお続くオレオレ詐欺の巧妙さ
- Watching
-
2023.11.07
ライフデザイン
人生100年時代
家族
コミュニケーション
なお続くオレオレ詐欺の巧妙さ
~被害者の多くが「自分はだまされない」と思っていた~
北村 安樹子
- 目次
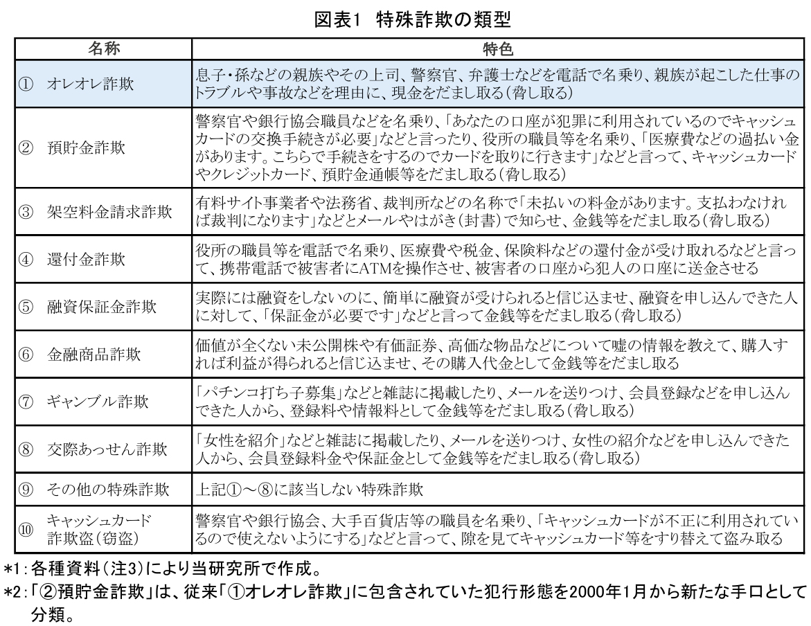
1.特殊詐欺の種類
「特殊詐欺」という言葉を聞いて、物騒な印象とともに、その手口の悪質さを思い浮かべる人も多いだろう。特殊詐欺とは、「被害者に電話をかけるなどして対面することなく信頼させ、指定した預貯金口座への振込みその他の方法により、不特定多数の者から現金等をだまし取る犯罪(現金等を脅し取る恐喝及びキャッシュカード詐欺盗を含む)の総称」とされる(注1)。
特殊詐欺には10種類の類型があるが、このうち「オレオレ詐欺」は、息子や孫などを電話で名乗り、仕事のトラブルや事故などを起こしたと言って親や祖父母などの被害者を動揺させ、現金をだまし取る手口で知られる(図表1)。2022年の認知件数は4千件を超え、被害額は129億円に達するなど(注2)、高齢者を中心に依然深刻な被害が続いている。

2.シニア世代における特殊詐欺被害の経験
では、実際にこのような詐欺の被害にあいそうになった人は、どの程度みられるのか。ここでは、オレオレ詐欺を含め、1年以内に電話やハガキによって行われた特殊詐欺の認知経験をたずねた調査の結果を確認してみよう。この調査では、過去1年間における電話やハガキによる特殊詐欺の経験として、「①あなたの子や孫を装った人間からの「電話番号が変わった」「鞄をなくした」などの電話」「②市役所や税務署などの公的機関を装った人間からの「税金や医療費が還付される」などの電話」「③身に覚えのない、未払い代金を要求する電話」「④身に覚えのない、未払い代金を要求するハガキ」「⑤その他」の計5つの経験について回答を求めている(複数回答、選択肢には他に「⑥そのような電話やハガキを受けとったことはない」がある)。
結果をみると、全体では①~⑤のいずれかの経験がある人は18.6%で、60歳以上の男女のおよそ5人に1人が、1年以内にこれらの経験があった。特殊詐欺は、シニア世代にとって思った以上に身近な犯罪だといえる(図表2)。

具体的な内容をみると、もっとも多く挙げられたのは、いわゆる架空料金請求詐欺にあたる④の6.2%で、次いでいわゆるオレオレ詐欺の①が4.4%となっている。また、年代別に比較すると、オレオレ詐欺の経験者は高齢のほど多い傾向にある。
なお、この調査によると、1年以内に①~③の電話を受けた経験がある人の8割近くは、電話で相手と話している時に詐欺だと気づいたと答えている(図表省略)。残りの1割強は、電話で相手と話している時は詐欺だと気がつかなかったが、被害にはあわなかった人が大半で、詐欺であることに最後まで気がつかずに被害にあってしまった人は回答者全体の0.5%であった。
3.オレオレ詐欺被害者のほとんどは、手口を知っていて被害にあわないと考えていた
一方、実際の被害者を対象に行われた警察庁の調査によると、オレオレ詐欺の被害者のほとんどは、事業者や家族、あるいは自分自身で見破るなどして被害にあわなかった人と同じように、詐欺の手口について知っていたと答えている(図表3)。また、オレオレ詐欺の被害者の8割近くは「自分は被害にあわないと思っていた」と答えており、「どちらかといえば自分は被害にあわないと思っていた」人を含めれば、95%を超える(図表4左)。
その理由(図表4右)には、「だまされない自信があったから(家族の声やうそを見分けられる自信があった)」(57.0%)、「自分には関係のないことだと思っていたから」(38.9%)、「詐欺の手口を詳しく知っていたから」(27.6%)などがあげられている。自身の判断力に自信をもっていたり、犯行の手口を知っていると思っていても、被害者となってしまう場合があることがうかがえる。


4.なお続くオレオレ詐欺の巧妙さ~手口を知っていて、だまされないと思っていても~
このように、60歳以上で1年以内に特殊詐欺の可能性のある電話やハガキを受けた経験がある人は、5人に1人いた。中でもオレオレ詐欺の電話に関しては、高齢のほど経験者が多い傾向がみられた。
オレオレ詐欺の場合、家族が事件・事故に巻き込まれたというショッキングな出来事を聞いて気が動転しているなか、「すぐに振り込まないと大変なことになる」などとせかされて行動を迫られる。犯行の手口を知っていて、だまされないと思っていても、通常であれば気がつく違和感に気づかなかったり、確認の連絡を行えなかったり、自分が助けるしかないと思い詰める状況に追い込まれてしまうのだろう。
オレオレ詐欺を含め特殊詐欺の被害は、今もなお、高齢者を中心に深刻な状況が続いている。対策として、在宅時も留守番電話を設定したり、ナンバーディスプレイ機能などを利用して、知らない番号からの電話に出ないことが呼びかけられている。ただ、高齢者のなかには、それらのシンプルな機能の利用にも複雑さを感じる人や、対策をとることに消極的な人もいる。自分が被害にあうことなどないと思っている高齢者は多いだろうが、電話などの通信手段の使い方や特殊詐欺の怖さについて、家族や信頼できる身近な人とあらためて話す機会をもつことも大切ではないか。
【注釈】
-
警察庁「令和5年度警察白書」。
-
警察庁「令和4年における特殊詐欺の認知・検挙状況等について(確定値版)」。
-
警察庁「令和2年における特殊詐欺の認知・検挙状況等について(確定値版)」、警察庁「オレオレ詐欺被害者等調査概要について(平成30年)」、法務省「令和4年版犯罪白書」、金融広報中央委員会「「私は大丈夫」が一番危ない!巧妙化する特殊詐欺の手口と防止策」「くらし塾 きんゆう塾」vol.58 2021年秋号、2021年10月などを参照。
【参考文献・資料】
-
第一生命経済研究所「「幸せ」視点のライフデザイン」東洋経済新報社、2021年10月。
-
第一生命経済研究所「人生 100 年時代の「幸せ戦略」」東洋経済新報社、2019年11月。
-
宮木由貴子「数字で示される「オレオレ詐欺で母親が狙われる理由」」、マネーフォワード「MONEY PLUS人生100年時代のライフデザイン」、2019年10月。
-
金融広報中央委員会「「私は大丈夫」が一番危ない!巧妙化する特殊詐欺の手口と防止策」「くらし塾 きんゆう塾」Vol.58 2021年秋号、2021年10月。
北村 安樹子
本資料は情報提供を目的として作成されたものであり、投資勧誘を目的としたものではありません。作成時点で、第一生命経済研究所が信ずるに足ると判断した情報に基づき作成していますが、その正確性、完全性に対する責任は負いません。