- HOME
- レポート一覧
- ビジネス環境レポート
- 自衛隊・警察官も出動する災害級のクマ被害
- Flash Insight
-
2025.11.07
SDGs・ESG
持続可能な社会(SDGs)
環境・エネルギー・GX
災害・防災
生物多様性
自衛隊・警察官も出動する災害級のクマ被害
~新対策パッケージに政策間のシナジーの視点を~
加藤 大典
- 目次
1. クマによる深刻な人的被害状況を踏まえて「関係閣僚会議」を設置
日本には、北海道にヒグマが約1万2千頭、本州と四国にツキノワグマが約4万2千頭(両種を合わせて、以下、クマ)生息している。今年度、どんぐりの凶作等(注1)により、市街地や観光地等、人の生活圏へのクマの出没が相次ぎ、死者数が過去最多の13人(2025年11月5日現在)(注2)、人身被害者数も過去最多を記録した2023年度と同水準となっており、国民の安心・安全確保のための緊急の対策が求められている。この極めて深刻な状況を受け、政府は本年10月30日、これまでの関連省庁の課室長級で構成される「クマ被害対策等に関する関係省庁連絡会議」(以下、連絡会議)を格上げし、内閣官房長官が議長、関連省庁の大臣をメンバーとする「クマ被害対策等に関する関係閣僚会議」(以下、関係閣僚会議)を設置した。従来の環境省、農林水産省、林野庁、国土交通省、警察庁に、今般、文部科学省、防衛省、総務省が新たに加わり、体制が強化された。11月中旬までに「クマ被害対策施策パッケージ(以下、対策施策パッケージ)」を見直すべく取り組みが進められている。
2. 現行の対策施策パッケージは2023年の大被害による対策方針を踏まえて策定
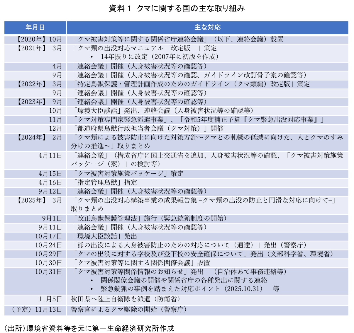
連絡会議が設置された2020年10月以降の国の主な対応を一覧化した(資料1)。連絡会議は、現在の課題認識と同様に、クマによる人身被害や出没に関する事案が全国で多数発生している状況を踏まえて設置された。その後、環境省は2021年3月、地方公共団体の鳥獣行政担当者を主な対象者と想定して、それまでに蓄積されたデータを踏まえ、14年ぶりに「クマ類の出没対応マニュアル-改定版-」を取りまとめた。2022年3月には、都道府県が策定する特定鳥獣保護管理計画(注3)の作成を技術的に支援するための「特定鳥獣保護・管理計画作成のためのガイドライン(クマ類編)」を改定する等、現場支援の対応を進めた。
2023年度も、当時過去最多の人身被害を記録する等、甚大な被害が発生していた。そこで、国民への呼びかけ(環境大臣談話)や出没地域への専門家の派遣(専門家緊急派遣事業)、補正予算措置(緊急出没対応事業)等を行うとともに、2024年2月、クマの地域個体群(注4)の存続を担保しつつ人身被害対策を強化することを基本的な考え方とする「クマ類による被害防止に向けた対策方針~クマとの軋轢の低減に向けた、人とクマのすみ分けの推進~」(以下、対策方針)を取りまとめた。
そして同年4月、関係5省庁が連携し、対策方針を踏まえた、①人の生活圏への出没防止、②出没時の緊急対応、③個体群管理の強化、④人材育成・確保、⑤生息環境の保全・整備)の5本柱からなる現行の「対策施策パッケージ」を策定した(資料2)。市町村長の判断で実施できる緊急銃猟制度(注5)もこのパッケージの一環として本年9月、開始した。11月7日13時30分現在、実施判断を行ったのは18件、うち発砲まで至ったのは14件(秋田県4件、新潟県・富山県各2件、宮城県・群馬県・北海道・福井県・石川県・山形県各1件)、発砲に至らなかったのは4件(山形県2件、富山県・北海道各1件)となっている(注6)。


3. 国のリーダーシップによる政策間のシナジーを働かせる新対策施策パッケージを
しかし、地方自治体の対応には限界がある。秋田県知事が「現場の疲労も限界を迎えつつある」と自衛隊の派遣を要請したことは、その実態を象徴している(注7)。環境省のデータによれば、狩猟免許取得者は1975年度の51万7,800人から2020年度には21万8,500人に減少した(注8)。また、2024年4月1日現在、全国の鳥獣行政担当職員は3,614名であり、そのうち専門的知見のある職員は37道府県に213名、クマに関しては18道府県に57名に過ぎない(注9)。限られた人員体制で対応している現場の状況がうかがえる。こうした状況も踏まえ、警察官のライフル銃による駆除が本年11月13日から始まるほか、駆除スキルを持つ人材が「公務員(ガバメント)ハンター」として活動する仕組みの検討が進められている。人身被害を減らす、より直接的で実効的な方策として、行政による体制整備が急がれる。
一方で、民間企業に目を向けると、クマ被害の防止に資する製品やサービスを提供する企業がある。また、社会課題の解決や自社ビジネスの持続可能性の確保の観点から、クマの本来の生息地である森の整備や、人の生活圏との境で緩衝地帯となる里山の保全等、「人とクマのすみ分け」に寄与しうる活動を行う企業もある(注10)。こうした民間企業の取り組みに関して、一例だが、環境省は「自然共生サイトに係る支援証明書」、農林水産省は「農山漁村振興への貢献活動に係る取組証明書」の制度を通じて、企業の貢献を評価している。今般見直す対策施策パッケージには、こうした既存施策とのシナジーを働かせる視点を盛り込むことも有効ではないだろうか。
クマ被害は災害レベルの異常事態である。わが国は大地震や豪雨等の自然災害に対して、官民・被災地域内外の協力で対処してきた。クマ被害対策も同様に、緊急・短期と中長期の両面でより効果的な対策を講じていくことができるはずである。
【注釈】
-
クマの出没要因としては、個体数の増加のほか、人口減少・少子高齢化や都市への人口集中等による中山間地域での人間活動の低下、里山の利用の縮小、耕作放棄地の拡大、放任果樹の増加、電気柵等の防除不十分等がある。
-
最新の情報は、期間限定で臨時的ではあるが、環境省から随時公表されている。
https://www.env.go.jp/nature/choju/effort/effort12/jiko-gaiyo.pdf -
特定鳥獣保護管理計画には、生息数が著しく減少または生息範囲が縮小している鳥獣の保護に関する「第一種特定鳥獣保護計画」と、生息数が著しく増加または生息範囲が拡大している鳥獣の管理に関する「第二種特定鳥獣管理計画」の2種類がある。クマについては23道府県で策定されているが、滋賀県の1県のみ第一種計画であり、北海道や秋田県、富山県、京都府等の22道府県は第二種計画である。
-
地域個体群とは、個体の自由な移動によってその内部で自由な繁殖が確保される同種個体の集団のこと。遺伝的特性や生態的特性で区別されるほか、個体の移動を妨げる大河川等の地形が、地域個体群どうしの境界となる。
-
緊急銃猟制度とは、クマが人の日常生活圏に侵入し、クマによる人の生命又は身体への危害を防止する措置が緊急に必要で、銃猟以外の方法では的確かつ迅速にクマの捕獲等をすることが困難であり、避難等によって地域住民に弾丸が到達するおそれがない場合において、市町村長が、クマの銃猟を捕獲者に委託して実施させることができる制度のこと。
-
最新の情報は、期間限定で臨時的ではあるが、環境省から随時公表されている。
https://www.env.go.jp/nature/choju/effort/effort12/kinkyu-jishi.pdf -
自衛隊は、銃器によるクマ駆除は行わず、箱わなの設置や運搬、猟友会員らの輸送、駆除したクマの運搬と埋設のための掘削等、県のクマ捕獲活動の後方支援を行う。
-
https://www.env.go.jp/nature/choju/docs/docs4/nenreibetu.pdfを参照した。
-
https://www.env.go.jp/nature/choju/effort/effort11/R06table.pdfを参照した。
-
参考として、例えば、青森県が「企業の森づくり」の一覧で、環境省が「自然共生サイト」の一覧で、企業の取り組みを公表している。
【参考文献】
-
加藤大典(2025)「【1分解説】自然共生サイトに係る支援証明書とは?」
-
加藤大典(2025)「【1分解説】農山漁村振興への貢献活動に係る取組証明書とは?」
加藤 大典
本資料は情報提供を目的として作成されたものであり、投資勧誘を目的としたものではありません。作成時点で、第一生命経済研究所が信ずるに足ると判断した情報に基づき作成していますが、その正確性、完全性に対する責任は負いません。

