- HOME
- レポート一覧
- ライフデザインレポート
- 日経平均予測AIの衝撃
- Watching
-
2024.04.12
テクノロジー
リスキリング・リカレント
次世代技術
デジタル化・DX
マネー
株価
教育・学習
イノベーション
AI(人工知能)
ビッグデータ
日経平均予測AIの衝撃
~AIを活用して2024年6月、9月、12月末の株価を予測してみた~
柏村 祐
1.注目を集めるAIを用いた株価予測
日経平均株価は、東京証券取引所プライム市場に上場する代表的な225銘柄の株価の平均値である。日本の株式市場の動向を示す代表的な指標であり、日本経済の状況や企業業績、国際情勢など、様々な要因で変動する。
近年の上昇トレンドについては、投資家の間でも意見が分かれている。日本経済の回復や企業業績の改善を背景に、さらなる株価上昇を期待する投資家がいる一方で、株価の上昇スピードに対する警戒感やグローバル経済の不確実性から、今後の調整局面を懸念する声もある。
そのようななか、人工知能(AI)を用いた株価予測手法が注目を集めている。AIによる株価予測は、従来の手法と比べてどの程度の精度が期待できるのか、また、その予測の仕組みはどのようなものなのか、多くの投資家が関心を寄せている。本稿では、日経平均株価の予測におけるAI活用の現状と可能性について述べる。
2.株価予測AIの実態
以下では、日経平均株価の予測にAIを活用する仕組みについて詳しくみていく。
AIを活用した株価予測は、「過去の価格データの分析」と「楽観シナリオ、悲観シナリオにもとづく株価予測」の2つの工程に大別される。
まず、「過去の価格データの分析」工程で、日経平均株価の過去5年分のデータをAIに読み込ませ「添付の日経平均株価を分析してください」と指示したところ、AIは2019年4月から2024年4月までの日経平均株価の日次データを解析し、全体的なトレンド、変動性、季節性・周期性、重要イベントの影響、ボラティリティの変化、高値圏での推移という6つの特徴を洞察した(図表1)。

次に、今後の楽観シナリオにもとづく日経平均株価を予測するため、はじめにAIを活用して楽観シナリオの作成を行った(図表2)。

AIが作成した2024年度の世界の地政学、経済、政治動向に関する楽観シナリオを改めて読み込ませたうえで、「楽観シナリオに基づき2024年6月末、9月末、12月末の株価を予測してください」と指示したところ、AIは、地政学、経済、政治動向の楽観シナリオにもとづく前提条件として、世界経済が成長すること、米中関係が改善すること、技術革新が進むことの3点を挙げた。そのうえで、2024年6月末43,000円、2024年9月末44,500円、2024年12月末46,000円という予測を算出した(図表3)。

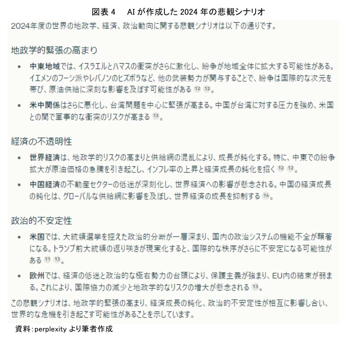
また、今後の悲観シナリオにもとづく日経平均株価予測を行うため、はじめにAIを活用して悲観シナリオの作成を行った(図表4)。

AIが作成した2024年度の世界の地政学、経済、政治動向に関する悲観シナリオを改めて読み込ませたうえで、「悲観シナリオに基づき2024年6月末、9月末、12月末の価格を予測してください」と指示したところ、AIは、地政学、経済、政治動向の悲観シナリオを要約した前提条件として、地政学的緊張が高まり中東での紛争が拡大すること、世界経済の成長が鈍化すること、政治的不安定性が増大することの3点を挙げた。その上で、2024年6月末32,000円、2024年9月末30,000円、2024年12月末28,000円という予測を算出した(図表5)。

以上のように、AIによる株価予測の大きなメリットは、知識や経験の浅い投資家でも、専門家が行うような分析にもとづく予測を得られ、より適切な投資判断を下すことができる可能性が高まる点にある。
また、株価予測にAIを活用することにより、投資家は過去のデータ分析だけでなく、地政学や政治、経済などの幅広い要因を考慮した株価予測が可能になる。特に、AIを活用した楽観・悲観シナリオにもとづく株価予測は、将来の不確実性を考慮した投資判断に役立つと考えられる。ただし、AIによる株価予測にはいくつかの限界が存在する。たとえば、AIは過去のデータや現在設定されているシナリオにもとづいて予測するが、予期せぬ経済危機や政治的変動など、過去のデータに存在しない新しい事象が発生した場合、その予測精度は著しく低下する可能性がある。このような状況に柔軟に対応できるよう、AI予測を補完する追加的な分析手法や、専門家の意見を参考にすることが重要である。
3.株価AIの可能性
株価予測AIは、過去の価格データ分析や、地政学、政治、経済などの幅広い要因を考慮した株価予測を可能にするツールである。特に、楽観・悲観シナリオにもとづく株価予測は、将来の不確実性を考慮した投資判断に役立つ。AIによる分析は、人間の判断では見落としがちな情報を拾い上げ、より客観的で多角的な視点を提供することができる。
また、AIを活用することで、大量のデータを短時間で処理し、複雑な因果関係を発見することが可能になる。これは、従来の手法では困難であった、リアルタイムでの市場分析や、高頻度取引への応用にも道を開くものである。
株価予測 AI は、単なる数値の予測を超え、投資家が様々な情報にもとづき判断を下すことを支援するツールとして、計り知れない可能性を秘めている。特に、複雑な市場環境と経済動向のなかで、AIは多様なデータを迅速に分析し、投資家にとって価値ある洞察を提供することができる。それを1つの情報源として利用し、人間の判断を重ね合わせるというアプローチにより、投資家は市場の不確実性に対してより強固な戦略を構築することができるようになるだろう。
柏村 祐
本資料は情報提供を目的として作成されたものであり、投資勧誘を目的としたものではありません。作成時点で、第一生命経済研究所が信ずるに足ると判断した情報に基づき作成していますが、その正確性、完全性に対する責任は負いません。
- 柏村 祐
かしわむら たすく
-
ライフデザイン研究部 主席研究員 テクノロジーリサーチャー
専⾨分野: AI、テクノロジー、DX、イノベーション
執筆者の最近のレポート
-
DXの視点『AI時代、知的労働の主戦場は「現場」に移る』
テクノロジー
柏村 祐
-
AIは孤独を癒やす「特効薬」か、それとも「麻薬」か? ~最新データで読み解く『デジタルな隣人』の効能と副作用~
テクノロジー
柏村 祐
-
なぜ「セキュリティ投資」を増やしてもサイバー攻撃の被害は減らないのか ~「高度化」ではなく「産業化」する脅威への経済的対抗策~
テクノロジー
柏村 祐
-
AIへの危機感が希薄な日本のホワイトカラー ~OECD・IMFデータで読む雇用構造と生産性停滞リスク~
テクノロジー
柏村 祐
-
AI時代の知的労働は「脳」から「身体」へ ~データが示す自動化の境界線と「現場回帰」への道筋~
テクノロジー
柏村 祐

