- HOME
- レポート一覧
- 経済分析レポート(Trends)
- フランス議会選は左派連合の棚ぼた勝利
- 要旨
-
- 極右政権誕生阻止を狙った左派連合と与党連合による候補一本化は、極右の単独過半数獲得を阻止することに成功した一方、左派連合が議会の最大勢力となる波乱。次期政権の枠組みとしては、①第一党となった左派連合が非多数派政権を発足する、②左派連合と与党連合が連立政権を発足する、③次の議会選までの暫定政権を発足することが考えられる。いずれの場合も政局不安や政策停滞が続く恐れがある。財政運営を巡っては、①の場合に最もリスクが高まり、②の場合は極左が主導権を握るかどうかで大きな振れが生じ、③の場合、財政再建が停滞するリスクが高まる。
フランスでは7日、6月30日の国民議会(下院、定数577議席)選挙の初回投票で勝者が決まらなかった約500の選挙区で決選投票が行われ、日本時間の8日未明時点の出口調査によれば、初回投票で二番手につけた左派連合・新人民戦線(NFP)が172~192程度の議席を獲得し、逆転で議会の最大勢力となった模様(図表1)。大統領を支持する中道政党で構成される与党連合・アンサンブル(ENS)が152~158程度の議席を獲得し、改選前の最大勢力から転落したものの、初回投票の三番手から二番手に浮上した。初回投票で首位につけ、政権奪取の機会を窺っていた極右政党・国民連合(RN)は、138~145程度の議席獲得にとどまり、三番手に沈んだ。

3候補以上が決選投票に進んだ選挙区では、左派連合、与党連合、かつての二大政党の共和党(LR)などの間で反極右票が割れてしまい、国民連合に有利に働くとみられていた。極右政権の誕生を阻止するため、左派連合と与党連合は3候補以上が決選投票に進出した選挙区のうち200以上で候補を一本化した。初回投票の終了時点で300議席を超えていた3候補以上の選挙区は、一本化後に90議席程度に減少した(図表2)。
左派連合と与党連合間の候補一本化や投票率の上昇が奏功し、極右の政権奪取を阻止することに成功したが、初回投票前にマクロン大統領が極右と同様に危険視していた左派連合が代わりに議会の最大勢力に躍り出る。左派連合内の最大勢力である極左政党・不服従のフランス(LFI)を率いるメランション党首は、マクロン大統領に対して、左派連合に政権運営を要請することを求めている。選挙結果を受けて、アタル首相は辞意を表明。マクロン大統領は民意を尊重するとしながらも、選挙結果が確定するまでは首相を任命しない方針を示唆している。政権奪取の機会を逸した国民連合のバルデラ党首は、左派連合と与党連合間の不自然な同盟が国民連合の勝利を奪ったと批判したうえで、将来の政権奪取に意欲をみせた。

左派連合の勝利という予想外の展開となったが、左派連合の獲得議席は過半数に遠く及ばない。いずれの勢力も単独過半数に届かなかったことで、次期政権の枠組みや政権発足に向けた今後の政局展開は不透明さを増している。これは現在の政治体制(第五共和制)を設計した際には想定していなかった事態で、憲法や関連法規に過半数に満たなかった場合の政権の枠組みや首相を誰にするかの手掛かりは書かれていない。前回2022年の国民議会選挙で与党連合は過半数の議席を失ったが、第一党の座を死守したことで、マクロン大統領は与党連合で非多数派政権を発足することを選択した。その後の政権運営は困難を極めたが、議会採決を迂回する憲法上の特例(憲法49条3項)を駆使するとともに、野党勢が一枚岩でなかったことで内閣不信任投票を乗り切ってきた。
投開票直後に政権の枠組みが固まっていない今回の場合、マクロン大統領がどのタイミングで次の首相を任命するのか、どの勢力から首相を選ぶのか、非政治家のテクノクラートを首相に任命するのか、左派連合との共存(コアビタシオン)を選択するのか、左派連合と現与党連合による連立政権の発足を目指すのか、次の選挙までの暫定政権を任命するのか、予め決められた筋書きやタイムスケジュールはない。早ければ数時間後に、遅くとも18日の新議会招集までには何らかの動きが出てこよう。
次期政権の枠組みとしては、①第一党となった左派連合が非多数派政権を発足するケース、②左派連合と与党連合で連立政権を発足するケース、③次の議会選までの暫定政権を発足するケースが考えられる。
①の場合、現在の政権と同様に憲法上の特例を使って必要な予算や法律を通し、政権運営を行うことはできるが、野党となる現与党連合、国民連合、共和党が団結すれば、議会で内閣不信任案を可決することが可能。不服従のフランス、かつて二大政党の一角を占めた社会党(PS)、環境政党・欧州・エコロジー=緑の党(EELV)、共産党(PCF)の4党は、選挙戦の劣勢を挽回するため左派連合を結成したが、各党間の意見相違から首相候補を予め一本化できなかった。68~74議席程度で左派連合内の最大勢力となる不服従のフランスは、過去数回の大統領選挙にも出馬したメランション党首を首相候補に推すとみられる。63~69議席程度で不服従のフランスに迫る議席を獲得するとみられる社会党は、6月初旬の欧州議会選挙での党勢回復の立役者である欧州議会議員のグリュックスマン氏や、極右政権誕生阻止のために政界復帰を決断したオランド元大統領などが首相候補となろう。
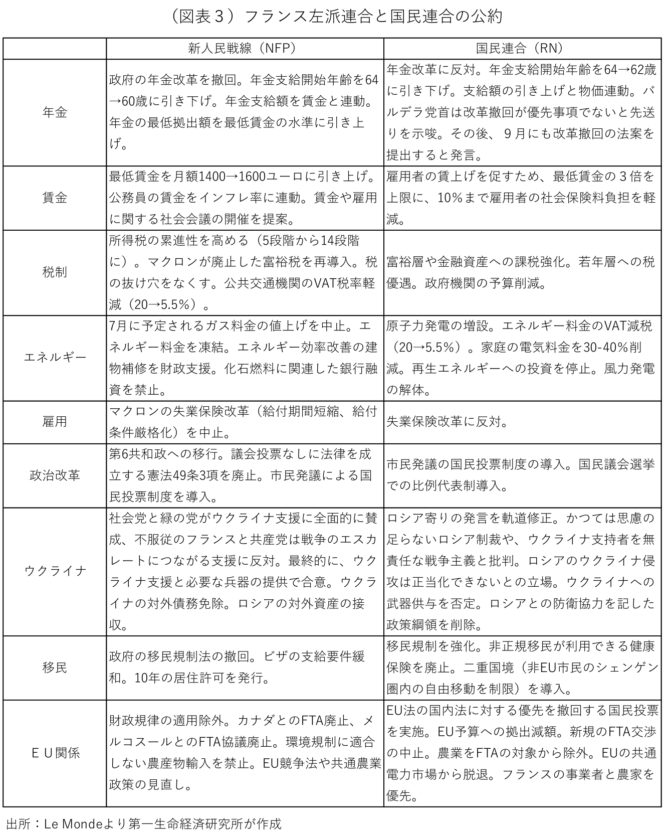
左派連合の選挙公約には、マクロン改革に逆行する内容(年金支給開始年齢の引き下げなど)、大規模な財政拡張につながる内容(年金改革や失業保険改革の撤回、公務員の賃金引き上げ、VATの軽減税率の適用範囲拡大、エネルギー料金の凍結など)、EUに懐疑的な主張(EUの財政規律の適用除外、EUの競争法や共通農業政策の見直しなど)が並ぶ(図表3)。極右政権以上に財政拡張的な内容で、財政運営を巡る不安が広がりやすい。

②の場合、左派連合と与党連合で議会の過半数を上回るとみられ、超党派の支持が得られる首相候補をみつけることができれば、連立政権を発足することは不可能ではない。その場合もどの勢力が政権の主導権を握るかを巡って、激しい争いが繰り広げられるであろうことは想像に難くない。
初回投票から決選投票までの1週間という短い期間であれば、両勢力は反極右の御旗で結集することができたが、連立政権の運営となると話は別だ。最大勢力となる左派連合は、首相輩出を含めて政権の主導権を握ることを主張するだろう。与党連合が左派の極端な主張を中和することが出来ない場合、①の場合と同様に、財政運営を巡る不安が広がることが予想される。また、両勢力の政策相違が大きく、政権発足に漕ぎ着けた場合も、短命政権に終わる可能性が高い。
左派連合が分裂し、極端な主張が目立つ不服従のフランスを連立政権から除外することも考えられる。その場合、議会の過半数に届かなくなる可能性があり、4番手につけたドゴール派の共和党(LR)が連立に加わることも考えられる。共和党は今回の選挙を前に、国民連合との協力の是非を巡って党が分裂。現在、共和党に残っているのは極右との協力に反対したグループ。この場合、極左と極右を除いた挙国一致内閣となり、財政運営に対する不安は後退する。
③の場合、次に議会選挙が可能となる来年央までの間(現行の憲法規定で、議会選挙は1年に1回しかできない)の選挙管理内閣の色彩が強い。1年後に予想される議会選挙での極右政権誕生への不安が払拭されることもない。日々の国家運営に必要最低限の立法行為や現状維持に近い予算策定はできるが、政策転換につながる立法行為や予算策定は難しい。この場合、極端な政策が採られないのと同時に、必要な構造改革や財政再建も進まないことを意味する。フランスは財政再建が計画通りに進まず、最近も国債が格下げされたほか、EUの財政規律に抵触する恐れがあるとして、是正措置を開始する勧告が行われたばかりだ。①のように拡張的な財政運営のリスクが高まる訳ではないが、財政再建が進まず、更なる格下げや規律違反を問われる恐れが高まる。
こうしてみると、何れの場合もフランスの政局不安や政策停滞が続く恐れがある。財政運営を巡っては、①の場合に最もリスクが高まり、②の場合は極左が主導権を握るかどうかで財政リスクに大きな振れが生じ、③の場合、財政再建が停滞するリスクが高まる。
田中 理
本資料は情報提供を目的として作成されたものであり、投資勧誘を目的としたものではありません。作成時点で、第一生命経済研究所が信ずるに足ると判断した情報に基づき作成していますが、その正確性、完全性に対する責任は負いません。見通しは予告なく変更されることがあります。また、記載された内容は、第一生命保険ないしはその関連会社の投資方針と常に整合的であるとは限りません。

