- HOME
- レポート一覧
- ライフデザインレポート
- AIが見抜いた!トランプ・石破会談、言葉の裏に隠された意図
- Watching
-
2025.02.17
テクノロジー
リスキリング・リカレント
次世代技術
デジタル化・DX
イノベーション
AI(人工知能)
ビッグデータ
石破政権
トランプ政権
AIが見抜いた!トランプ・石破会談、言葉の裏に隠された意図
~表情・視線・声のトーンが語る、日米関係の深層~
柏村 祐
1.共同記者会見におけるAI動画解析の意義
2025年2月7日、ワシントンD.C.において石破茂首相とドナルド・トランプ大統領による初の日米首脳会談が実現し、その直後には両首脳による共同記者会見が行われた。この会見では、日米同盟のさらなる強化や、両国および国際社会における諸課題への対応について、重要なメッセージが発信された。
首脳会談を受けた共同記者会見は、国家間関係を内外に示す重要な外交儀礼である。その様子は世界中のメディアを通じて配信され、発言内容のみならず、首脳たちの表情、身振り手振り、視線の動き、声のトーンといった非言語的な情報も同時に伝達される。これらの非言語情報は、言葉では表現されない両首脳の真意や、両国間の微妙な力関係、さらには今後の関係性を読み解くうえで、極めて重要な手がかりとなる。
しかしながら、従来の人間による分析では、分析者の主観が介在することは避けられず、また膨大な映像情報から客観的かつ網羅的に情報を抽出することには限界があった。この課題に対し、近年目覚ましい発展を遂げているAI動画解析技術が新たな可能性を提示している。AIは大量の映像データを客観的に処理し、人間では捉えきれない微細な表情の変化や、無意識的な非言語行動のパターンを精緻に検出することが可能である。
本稿では、AI動画解析技術、特に非言語情報解析に特化したAI技術を用いて、トランプ大統領と石破首相の共同記者会見を多層的に分析・考察する。この試みを通じて、両首脳の真意、日米関係の深層構造、そして政治分析におけるAI技術の新たな可能性についての洞察を得る。
2.AIによるトランプ・石破共同記者会見の詳細解析
本節では、トランプ大統領と石破首相による共同記者会見の映像データについて、最新のAI動画解析技術を用いた詳細な分析結果を報告する。分析にあたっては、表情認識AI、視線追跡システム、音声感情分析AIなど、複数の専門化されたAIツールを組み合わせることで、両首脳の非言語コミュニケーションを多角的に評価した。
まず、AIを用いて両首脳の非言語コミュニケーションを定量的に評価した。評価は表情、視線、声のトーンの3項目について各10点満点で採点を行い、その合計を総合評価とした。その結果、トランプ大統領については表情7点、視線6点、声のトーン7点で総合20点(30点満点)となった。一方、石破首相については表情7点、視線6点、声のトーン6点で総合19点となった(図表1)。

次に、AIに対して記者会見全体から特に印象的な場面の抽出を依頼し、両首脳の表情、視線、声のトーンの変化が顕著に表れている場面を分析した。
その結果、記者会見における特筆すべき場面として、以下の3つのハイライトが抽出された(図表2)。第一に、会見冒頭(0:28-0:48)でトランプ大統領が石破首相に写真を手渡すシーンでは、満面の笑みとジョークを交えた親密な交流が演出され、両首脳の友好関係が視覚的に強調された。第二に、石破首相の演説(8:35-9:16)では、落ち着いた表情と一定した声のトーンで日米同盟の重要性が語られ、その真摯な姿勢が印象づけられた。第三に、質疑応答でのトランプ大統領の発言(15:53-17:10)では、質問に対する率直な物言いと感情の起伏のある応答を通じて、その主張の強さと人間味が効果的に表現された。

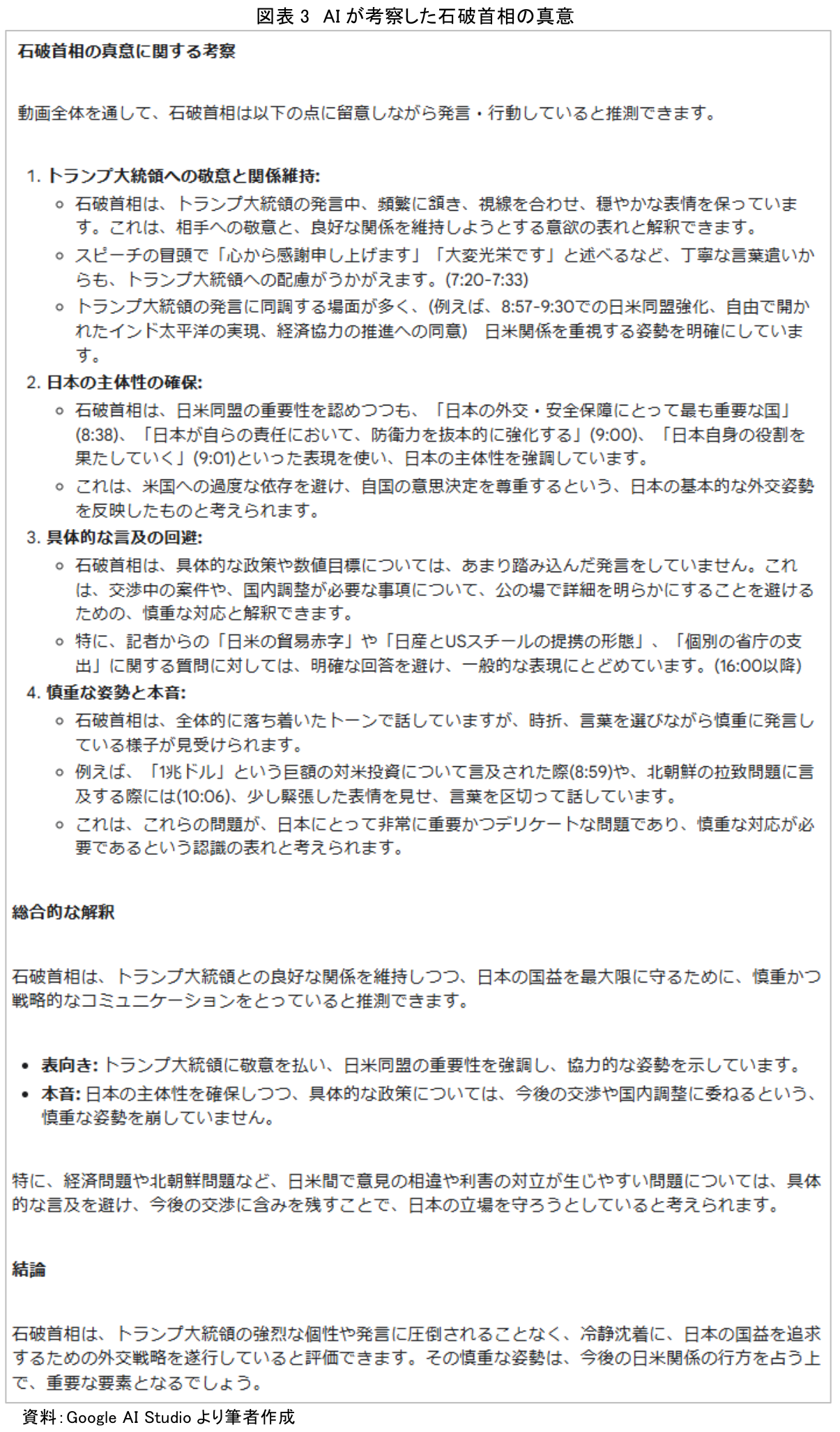
さらに、AIによる石破首相の非言語コミュニケーションの詳細分析から、以下の真意が読み取れた(図表3)。トランプ大統領への敬意と良好な関係維持を意識しつつ、日本の主体性を確保しようとする慎重な姿勢が顕著に表れていた。具体的には、トランプ大統領の発言中の頻繁な頷きや視線の合わせ方、「心から感謝申し上げます」といった丁寧な言葉遣いに表れる配慮がある一方で、「日本が自らの責任において」「日本自身の役割を果たしていく」といった表現を用いる際の声のトーンには、日本の自主性を強調する意図が感じられた。

最後に、トランプ大統領の非言語コミュニケーションからは、以下の真意が推察された(図表4)。表面的には日米関係の良好さを強調しながらも、「アメリカ・ファースト」の原則にもとづく強硬な交渉姿勢が随所に表れていた。冒頭で石破首相に写真立てを贈呈し、「ハンサムだ」「素晴らしい首相になる」と持ち上げる場面では、友好的な雰囲気を演出する一方で、自身の成果を繰り返し強調し、「私が大統領に就任してから、日本は防衛費を倍増させた」「私が北朝鮮との戦争を止めた」など、自信に満ちた表情と力強い声のトーンで自らの功績をアピールした。

AIによる分析の優位性として、人間の目では捉えきれない微細な表情変化や声のトーンの揺らぎを定量的に捉えられる点が挙げられる。約38分に及ぶ記者会見全体を通じて、一貫した基準で両首脳の非言語情報を評価することは、従来の人間による分析では困難であった。
一方で、文化的な文脈や外交儀礼における暗黙の了解など、より高次な解釈を要する要素については、依然として人間による補完的な分析が不可欠である。また、AIの判断根拠の「説明可能性」という課題も存在する。
3.AI解析が示す日米首脳会談の深層と今後の展望
AIによる非言語情報の解析は、日本の伝統的な外交戦略の有効性を客観的に裏付けている。石破首相は、トランプ大統領への敬意と関係維持への強い意図を示しながらも、日本の主体性を巧みに確保する外交手腕を発揮している。具体的には、表面的な協調姿勢と具体的政策における慎重な言及のバランスを取ることで、日本の国益を着実に追求する戦略的意図が、AIの分析によって可視化された。
両首脳のコミュニケーションスタイルの非対称性は、両国の外交アプローチの本質的な違いを反映していることが明確となった。トランプ大統領の直接的で感情表現豊かなスタイルは、「アメリカ・ファースト」の理念にもとづく強硬な交渉姿勢と結びついている。一方、石破首相の抑制的で間接的なアプローチは、同盟国としての協調を維持しつつ、国益を守るという日本の外交哲学を体現するものである(図表5)。

AIによる分析は、言語情報のみでは捉えきれない政治的コミュニケーションの深層構造を解明する新たな可能性を提示している。表情、視線、声のトーンといった非言語情報の客観的な分析は、政治家の真意や国家間の微妙な力関係を理解するうえで、極めて有効なツールとなることが実証されたといえる。
これらの知見を踏まえ、今後の日米関係における重要な示唆として、以下の点が挙げられる。日本は、主体性の確保と同盟関係の維持という2つの目標を両立させる戦略的アプローチを継続することが望ましい。AIが示した石破首相の外交手法は、この点で示唆に富むモデルケースとなっている。また、トランプ大統領の直接的なコミュニケーションスタイルと「アメリカ・ファースト」の姿勢を正確に理解し、それに対応する外交戦略の精緻化が必要である。特に、表面的な友好関係の維持と実質的な国益追求のバランスが重要となってくる。さらに、AI技術を外交・政治分析により積極的に活用することは、客観的データにもとづく戦略立案に有効である。
本分析は、AI技術が政治・外交分析に新たな視点をもたらす可能性を示すものである。同時に、日米関係における戦略的な対話の重要性と、その中での日本の外交手腕の1つの解釈を提示している。今後、AI技術のさらなる発展により、政治分析の精度と深度が一層高まることが期待される。それは同時に、より洗練された外交戦略の構築と、より建設的な国際関係の形成に寄与するものとなるだろう。
柏村 祐
本資料は情報提供を目的として作成されたものであり、投資勧誘を目的としたものではありません。作成時点で、第一生命経済研究所が信ずるに足ると判断した情報に基づき作成していますが、その正確性、完全性に対する責任は負いません。
- 柏村 祐
かしわむら たすく
-
政策調査部 主席研究員
専⾨分野: AI・資産運用・デジタル資産
執筆者の最近のレポート
-
AIは家計と投資の相談役になれるのか ~口座連携時代に問われる利便性と投資判断リスク~
AI・テクノロジー
柏村 祐
-
NISA時代の「乗り遅れ投資」をどう防ぐか ~日経平均最高値局面における資産形成を考える~
NISA・iDeCo
柏村 祐
-
AI時代、給与だけで暮らすリスク ~会社員に必要な「人的資本」と「金融資本」の二刀流~
AI・テクノロジー
柏村 祐
-
金融システムに対するAIの脅威 ~「今そこにある危機」としてのインフラ停止リスク~
AI・テクノロジー
柏村 祐
-
日経平均6万円時代、AI需要は株高をどこまで支えるのか ~データセンター投資、企業収益、市場集中から読み解くAI相場の持続力~
AI・テクノロジー
柏村 祐