- HOME
- レポート一覧
- ライフデザインレポート
- AIが読み解く激突の舞台!トランプVSハリス討論会
- Watching
-
2024.09.17
テクノロジー
リスキリング・リカレント
次世代技術
デジタル化・DX
バイデン政権
コミュニケーション
イノベーション
国際的課題・国際問題
AI(人工知能)
ビッグデータ
米国大統領選
AIが読み解く激突の舞台!トランプVSハリス討論会
~勝者は誰だ?政策を訴求し有権者の心を掴む戦略をAIが徹底解剖~
柏村 祐
1.注目されるトランプ氏VSハリス氏の討論会
2024年11月の米国大統領選挙に向けて、2024年9月10日に行われたトランプ前大統領とハリス副大統領の討論会が大きな注目を集めた。この討論会は、両候補が直接対決する重要な機会であり、有権者の判断に大きな影響を与える。討論会は、ペンシルベニア州フィラデルフィアで開催され、主要なテレビネットワークと主要なオンラインプラットフォームで生中継された。
政治家の発言や振る舞いを分析することは、その人物の資質や政策、リーダーシップスタイルを理解するうえで重要である。近年、AI技術の進歩により、こうした政治討論の分析に新たな可能性が開かれている。AIによる詳細な分析は、候補者の人格、能力、そしてリーダーシップの質に関する多面的な評価を提供し、単なる政策比較を超えた視点を提示することができる。
本稿では、自然言語処理や感情分析などのAI技術を用いて、トランプ氏とハリス氏の討論会を多角的に分析し、両候補の特徴や討論の勝敗、有権者への訴求力について考察する。特に、経済政策、外交政策、労働政策、環境政策といった主要な分野における両候補の主張の違いに着目し、それぞれの政策がどの層の有権者にアピールする可能性があるかを詳細に分析する。
さらに、共和党支持層、民主党支持層、無党派層・中間層、若年層、女性といった様々な有権者層に対して、両候補のメッセージがどのように受け止められたかを考察し、選挙戦略の観点からその効果を検討する。この討論会は2024年の選挙戦の初期段階で行われたため、その分析結果は今後の選挙キャンペーンの方向性を占う上で特に重要な意味をもつ。
これらの分析を通じて、2024年の大統領選挙の行方を占う重要な洞察を得ることを目指す。また、この討論会が選挙戦全体にどのような影響を与えるか、そして両候補がこの結果を受けてどのように戦略を調整していくかについても注目していく。
2.AIによるトランプ氏VSハリス氏動画の分析結果
本節ではAIを用いてトランプ氏とハリス氏の討論会動画を分析した衝撃的な結果を報告する。分析は以下の3つの視点から行った。討論の勝敗、政策比較、有権者への訴求力である。これらの視点を通じて、両候補の対照的な姿勢と戦略が鮮明に浮かび上がった。
まず、討論の勝敗についてのAIの分析結果は、予想以上に明確な差を示した(図表1)。ハリス氏が80点、トランプ氏が55点と、AIはハリス氏が圧倒的優位という評価を下した。
この背景には、両候補の対照的な討論スタイルがある。AIによると、ハリス氏は落ち着きと自信に満ちた態度で議論に臨み、具体的な政策や数字を交えて論理的な主張を展開した。さらに、個人的な経験を巧みに織り交ぜ、聴衆の共感を誘う語り口は特に効果的だった。
一方、AIによると、トランプ氏の討論は攻撃的な言動が目立ち、具体的な政策論よりも相手への個人攻撃や感情的な発言に終始する場面が多く見られた。特筆すべきは、トランプ氏の発言に事実と異なる内容や根拠の薄い主張が散見され、これが信頼性を大きく損なう結果となった点である。

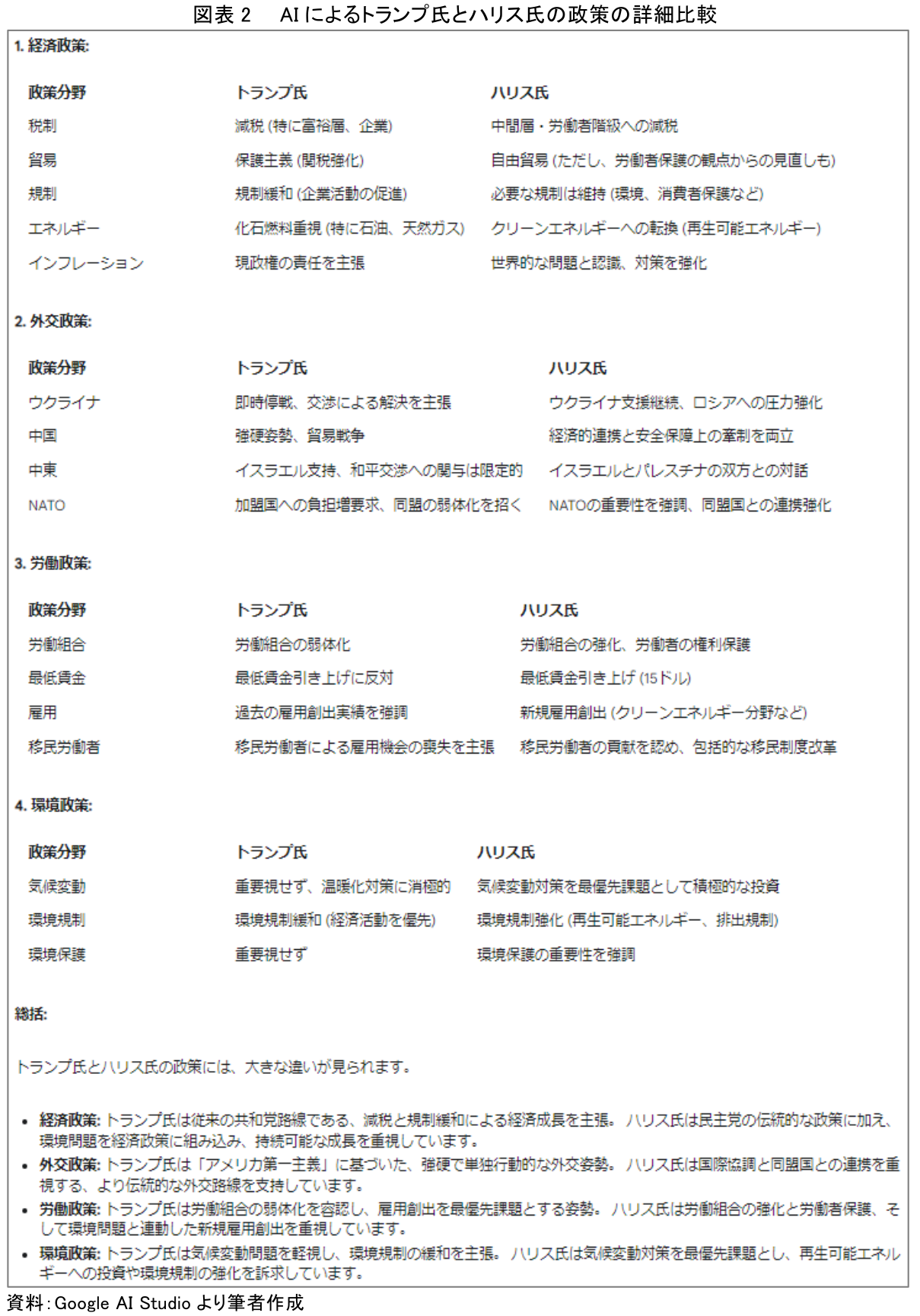
次に、政策比較について、AIは両候補の主張の違いを鮮明に浮き彫りにした(図表2)。経済政策では、トランプ氏が富裕層や企業への減税、規制緩和を主張したのに対し、ハリス氏は中間層・労働者階級への減税、子育て支援、クリーンエネルギー投資を強調した。
外交政策では、トランプ氏が「アメリカ第一主義」に基づく強硬で単独行動的な姿勢を示したのに対し、ハリス氏は国際協調と同盟国との連携を重視する伝統的な外交路線を支持した。特にウクライナ問題に関して、トランプ氏が即時停戦と交渉による解決を主張したのに対し、ハリス氏はウクライナ支援の継続とロシアへの圧力強化を訴えた。
労働政策では、トランプ氏が労働組合の弱体化を容認し雇用創出を最優先課題とする一方、ハリス氏は労働組合の強化と労働者保護、最低賃金の引き上げを主張した。
環境政策については、両候補の立場の違いが最も顕著であった。トランプ氏が気候変動問題を軽視し、環境規制の緩和と化石燃料産業の保護を主張したのに対し、ハリス氏は気候変動対策を最優先課題とし、再生可能エネルギーへの大規模投資と環境規制の強化を訴えた。

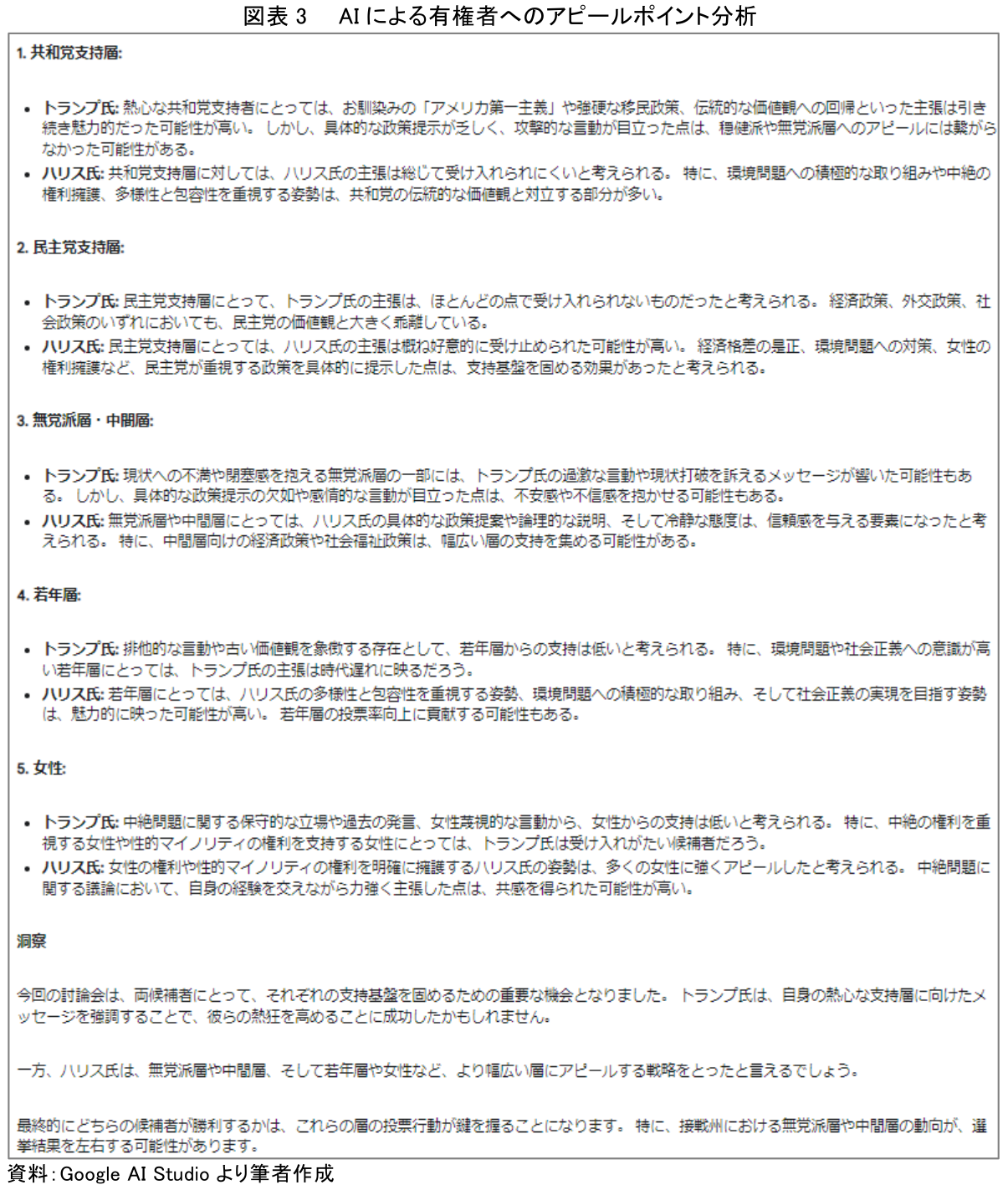
最後に、有権者への訴求力についてのAIによる分析は、両候補の戦略の違いと、それぞれが狙う層を明確に示した(図表3)。トランプ氏の主張は、熱心な共和党支持者には引き続き魅力的に映る一方で、穏健派や無党派層へのアピールにはつながりにくいことが示唆された。特に、移民問題や中絶問題に関する強硬な姿勢は、保守層には支持されるものの、若年層や女性層からの反発を招く可能性が高いと分析された。
一方、ハリス氏の主張は、民主党支持層を固めつつ、無党派層や中間層にも訴求力があると評価された。特に、具体的な中間層向けの経済政策や社会福祉政策は、幅広い層の支持を集める可能性があるとAIは分析した。若年層に対しては、ハリス氏の多様性と包容性を重視する姿勢、環境問題への積極的な取り組みが強くアピールすると予測された。さらに、女性層に関しては、ハリス氏の中絶の権利擁護や女性の権利に関する力強い主張が、大きな支持を集める可能性が高いと分析された。

これらの分析結果は、2024年の大統領選挙の行方を占う上で重要な示唆を与えている。トランプ氏が自身の熱心な支持層を固めることに成功する一方で、ハリス氏はより幅広い層にアピールする戦略を取っていることが明らかになった。特に注目すべきは、無党派層や中間層、若年層、女性層の動向である。これらの層の投票行動が、接戦州の結果を左右し、ひいては選挙全体の帰趨を決定する可能性が高いことをAIは示唆している。両候補の討論パフォーマンスと政策主張の違いが、これらの重要な有権者層にどのような影響を与えるか、今後の展開が注目される。
3.AIが示唆する2024年米大統領選の行方と政治の未来
AIによる討論会分析の最大の利点は、その客観性と多角的な視点にある(図表4)。人間の専門家による分析と比較して、AIは個人的なバイアスや先入観にとらわれることなく、膨大なデータを短時間で処理し、特に言語使用のパターン、非言語コミュニケーションなどを、人間には捉えきれないレベルで精緻に分析できる点が優れている。ただし、AIによる分析は、人間の専門家による解釈と組み合わせることで、より深い洞察を得られる可能性がある。

トランプ氏とハリス氏の討論会分析から浮かび上がるのは、「分断と統合」という現代民主主義が直面する根本的なジレンマである。トランプ氏の戦略が既存の支持基盤強化と分断の深化につながる可能性がある一方、ハリス氏のアプローチは社会統合を図ろうとするものだ。この対比は、多様化する社会において国民の統合を図りつつ個々の利益を代表するという、現代政治の課題を象徴している。両候補の政策比較からは、グローバル化と国内政策の密接な関連性が明らかになった。経済、外交、環境のいずれの政策においても、国内外の問題が複雑に絡み合っている。このような状況下で、政治家には国内外の複雑な相互作用を理解し、統合的なビジョンを提示する能力が求められている。
AIの分析結果は、こうした能力の差が選挙結果を左右する可能性を示唆している。有権者への訴求力分析からは、政治コミュニケーションの変容が読み取れる。SNSの普及やデータ分析技術の発展により、きめ細かなメッセージングが可能になった一方で、この傾向が社会の分断をさらに深める可能性も指摘できる。政治家には、多様な層に訴えかけつつも社会全体の一体感を損なわないバランス感覚が求められる
また、AIは有権者が政治家の言動をより正確に判断する手段を提供する一方で、判断基準の透明性や分析結果の解釈には慎重さが求められる。図表4に示すように、AIによる政治分析には多くの利点がある一方で、いくつかの課題も存在する。特に、AIの判断基準の透明性確保、分析結果の慎重な解釈、倫理的配慮の重要性、そして技術と民主主義のバランスについては、現時点では人間の専門家による解釈が必要といえるだろう。
柏村 祐
本資料は情報提供を目的として作成されたものであり、投資勧誘を目的としたものではありません。作成時点で、第一生命経済研究所が信ずるに足ると判断した情報に基づき作成していますが、その正確性、完全性に対する責任は負いません。
- 柏村 祐
かしわむら たすく
-
政策調査部 主席研究員
専⾨分野: AI・資産運用・デジタル資産
執筆者の最近のレポート
-
AI時代、給与だけで暮らすリスク ~会社員に必要な「人的資本」と「金融資本」の二刀流~
AI・テクノロジー
柏村 祐
-
金融システムに対するAIの脅威 ~「今そこにある危機」としてのインフラ停止リスク~
AI・テクノロジー
柏村 祐
-
日経平均6万円時代、AI需要は株高をどこまで支えるのか ~データセンター投資、企業収益、市場集中から読み解くAI相場の持続力~
AI・テクノロジー
柏村 祐
-
AI投資は次の局面に入ったのか ~ベンチャーキャピタルの投資判断の変容と、インフラ構築から利益創出への移行~
AI・テクノロジー
柏村 祐
-
暗号資産はなぜいま「投資商品」として規制されるのか ~金融商品取引法の適用が資産運用にもたらす三つの変化~
AI・テクノロジー
柏村 祐